XR Selected
Creative Tech & Product
Music/Animation
XR Selected
Creative Tech & Product
Music/Animation
Chenyu Sun

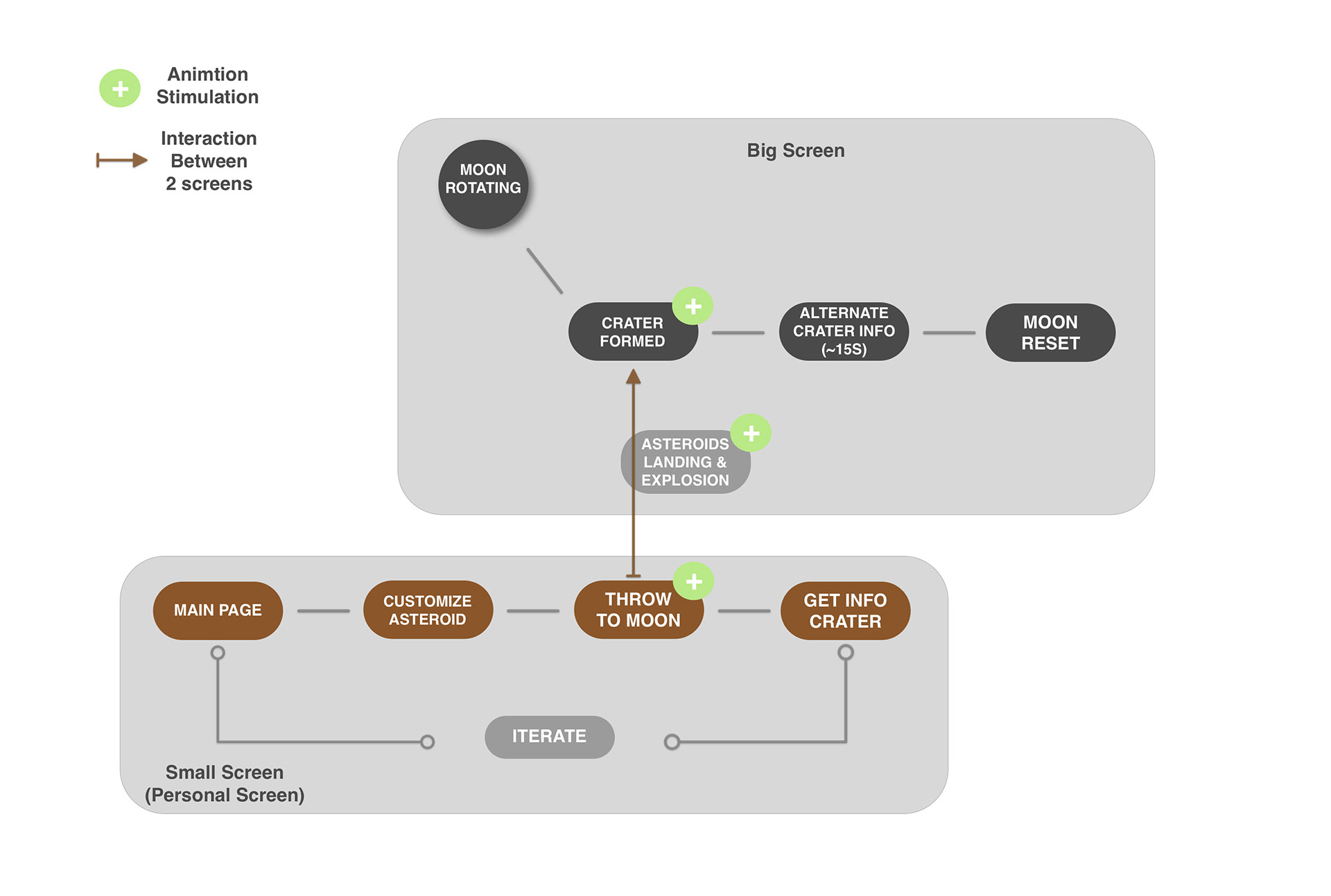
Crater Creators

Phone browser Interactive Educational Multi User Game Experience Unity, Web Socket

Phone browser Interactive Educational Game Experience with Big Screen
www.mooncrater.space

Interactive Diagram:

You may also like

Interactive Chinese Shadow Puppetry
2017
AvatarMe Show
2018
Generation Me
2019
Bricks Stories (Story-telling / Physical Computing)
2017
The alligator
2020
Face Projection Mapping show
2019
Finger is the New Leg!
2020
Draw pics by sound - Processing
2017
Traveling (Music visualization)
2017
Sky Lantern the Wish (3D Web)
2018
↑Back to Top
Chenyu (Dreamy) Sun